九游官方网站 好意思的集团: 回购护盘背后, 塌实基本面撑起的白马底气

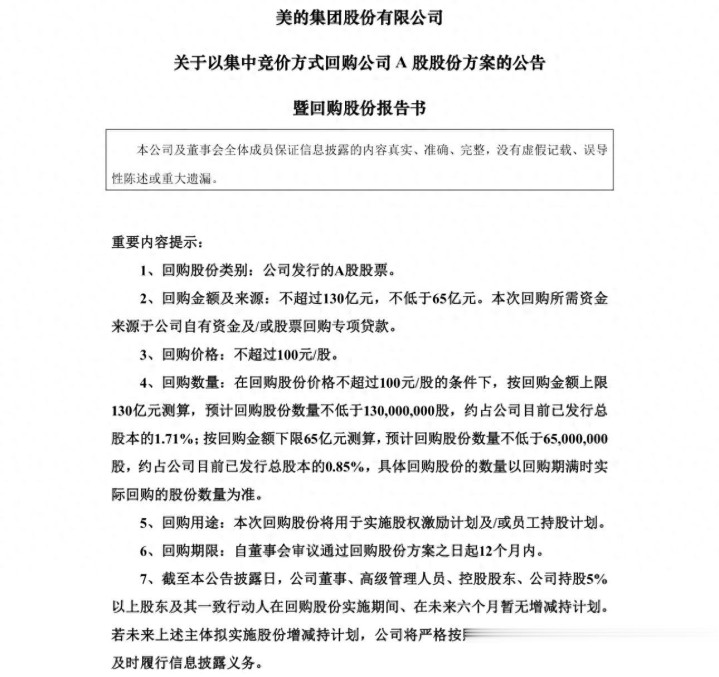
最近市集上对于好意思的集团百亿回购的争议不少,好多东说念主纠结于回购用途写的是股权激发,牵挂不会刊出,最终摊薄股东权利。其实只须搞懂A股回购的基本规定,就能分解此次操作的真的宅心,这恰正是公司为了实时护盘、兼顾股东利益的求实之举。
A股的股票回购分两种,规定天壤之隔。第一种是回购后奏凯刊出,因为触及减少公司注册老本,法律条目必须开股东大会,还要经出席会议的股东所握表决权的三分之二以上通过,经由长、门槛高。第二种是回购用于股权激发,经由不错大幅简化,只需要董事会三分之二以上的董事喜悦就能落地。如果际遇股价大幅波动,想立地进场回购护盘,最安妥的神色即是先按股权激发的用途发公告脱手回购,等后续股东大会召开时,再把用途变更为刊出,既抢了时间,也不影响最终的股东权利。
这种操作好意思的早就用过,2025年4月公司就发过公告,权术回购刊出50-100亿股份,按规定得等股东大和会事后才能脱手。其时赶上贸易战冲击,股价大幅下降,公司为了尽快进场托底,遑急发了15-30亿的股权激发回购权术,先把回购落地。

此次好意思的发布65亿到130亿的股权激发回购权术,内容上是相通的逻辑,即是为了简化经由、实时回购,后续股东大会召开后,不详率会变更用途为刊出。退一步讲,就算用途不变,用于股权激发的股份,三年内莫得授出给职工也会被强制刊出,这样大的回购鸿沟,压根不成能一说念用于职工激发,最终剩下的部分如故会刊出,完全毋庸过度牵挂。
抛开回购的护盘手脚,咱们先看好意思的2025年交出的这份收获单。全年营业收入约4564.52亿元,同比增长12.11%,归母净利润约439.45亿元,同比增长14.03%,扣非归母净利润412.67亿元,同比增长15.46%,基本每股收益5.80元。利润增速高于收入增速,最直不雅地讲明公司的推敲质地在擢升,不是靠鸿沟延迟硬堆营收,利润端还有实确凿在的改善。

天然这份报表也不是白壁微瑕,加权平均净钞票收益率19.70%,比2024年的21.29%略有下滑,讲明固然利润王人备值创了新高,但老本呈文率有轻飘摊薄。最值得暖热的是现款流莫得和利润同步增强,188金宝博2025年推敲行为现款流净额533.46亿元,同比下降11.84%,意味着利润表看着亮眼,但现款回笼的力度比上年弱了一些。对好意思的这种家电龙头来说,这不至于讲明基本面出了问题,但也辅导咱们,这份报表不是利润、现款流、ROE三线王人升的无缺答卷,后续现款流的缔造情况,需要握续追踪。


这份年报里最亮眼的增长能源,来自国际市集的全面打破。2025年国内收入2605.04亿元,同比增长9.40%,国际收入1959.48亿元,同比增长15.92%,国际增速显耀跑赢国内,收入占比照旧达到42.93%。更紧要的是,好意思的的公共化不是精练的居品出口,致股东信里提到,公司腹地化自营业务照旧障翳公共主要50个国度,国际布局了29个研发中心和43个制造基地,完整的腹地化推敲体系正在越扎越深。对当今的好意思的来说,国际业务照旧不是镌脾琢肾的补充,而是撑起公司增长的中枢引擎之一,这亦然它能对冲国内地产链波动的最大底气。
靠近原材料高涨的压力,好意思的也拿出了迷漫的订价权。2026年头以来,好意思的带头脱手道路式提价,九游体育1月3日部分热销机型出厂价上调2%,两天后再上调4%,累计提价幅度逾越6%。
从零卖端数据看,AVC监测显露2026年头空调线上第三周均价擢升至3151元,线下承接三周均价站稳4000元以上。
按行业测算,空调成本指数同比高涨10%的情况下,工场端毛利率30%的假定下,出厂价上调7%就能基本对冲成本高涨的冲击,好意思的此次提价固然莫得完全障翳一说念成本涨幅,但照旧能灵验缓冲毛利率下滑的压力,龙头的订价上风卓绝昭彰。
拉长周期看,好意思的在家电行业的统率力依然恐怖,大部分家电品类的线上线下份额都稳居行业前二。
2024年国内家电市集鸿沟9071亿,同比增长6.4%,出口鸿沟7122亿,同比增长15%,扫数这个词市集呈现中高端居品、新兴品类增长的特征,和咱们常常不雅察到的挥霍趋势完全一致。拆分品类看,国内空调市集鸿沟2071亿,好意思的市占率35%附近,稳稳占据行业头部位置,洗衣机、雪柜、油烟机、滚水器等主流品类,也都稳居行业前线。哪怕是下千里的州里市集,依然是好意思的这种传统厂商的宇宙,渠说念的护城河依然牢固。
除了传统家电主业,好意思的的第二弧线也在稳步铺开。智能家居业务全年收入2695亿,交易工业业务收入1044亿,ToB业务的占比正在稳步擢升。建筑科技赛说念全体市集鸿沟约4000亿,其中中央空调市集1447亿,外资品牌还占着42%的份额,电梯市集外资占比逾越70%,楼控领域基本被西门子、施耐德等外资品牌操纵,国产替代的空间卓绝精深,好意思的的中央空调鸿沟照旧作念到行业第一,多联机也稳居行业前线,后续还有很大的打破空间。机器东说念主赛说念固然短期股价莫得已毕,2024年国内工业机器东说念主销量30万台,同比下降4.5%,行业发展短期遇冷,但公共工业机器东说念主密度韩国达到1000,中国惟一470,始终的成漫空间依然明晰。

咱们再看下公司的推敲细节,更能感受到龙头的塌实功底。居品成本里原材料占比82%,主如果钢、铜、铝、塑料和电子元件,当前除了铜价处在高位,其他原材料价钱都在低位,成本端的压力全体可控。客户和供应商勾搭度都不高,前五客户销售额占比13.6%,第一大客户占比8.2%,前五供应商采购额占比惟一7.8%,高卑劣的言语权都很足。全年研发进入162亿,领有2万3千多名研发东说念主员,其中博士800多东说念主,硕士5700多东说念主,技艺进入的力度在扫数这个词制造业里都排在前线。


惩处团队也卓绝稳重,大部分高管都是好意思的我方培养起来的,分成比例更是承接多年擢升,2021到2023年,分成占净利润的比例从40%涨到了60%以上,高分成的属性卓绝明确。
好多东说念主说好意思的是白马股里最有性价比的见解,这话不是没挑升想。它有稳重的功绩增长,有握续打破的公共化业务,有ToB业务的第二弧线,有行业公认的优秀推敲智力,还有握续擢升的高分成,按当前的股价看,80元以下都属于不贵的区间。它的估值压制,主要来自市集对家电和房地产绑定的悲不雅预期,好多时候看着低廉,估值也一直很难抬升。但不成否定的是,在传统大白马里,还能保握营收利润双位数增长、公共化稳步推动、第二弧线握续打破的见解,照旧未几了。

此次的百亿回购九游官方网站,是好意思的用真金白银给市集的信心,而背后塌实的基本面、握续拓宽的成长鸿沟,才是这家公司始终走下去的真的底气。
开云app官方下载
备案号: